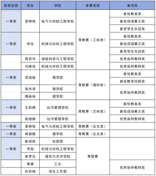
近日,北京高校第十三届青年教师教学基本功比赛(以下简称“青教赛”)及第二届管理岗位青年教职工职业能力竞赛(以下简称“青管赛”)获奖名单公布,我校喜获“突出贡献奖”和“优秀组织奖”,景柳铭、李纯、梁成瑜、王莉娜等4名教师获得青教赛一等奖,景柳铭、韩慧敏等2名教师获得青教赛论文比赛一等奖,靳现凯、李旭、崔梦含组成的教师队伍获青管赛一等奖。获奖总数位居北京高校前列,取得我校历史最好成绩。

青教赛一等奖获奖教师:williamhill英国景柳铭、机械与材料工程学院李纯
理学院梁成瑜、经济管理学院王莉娜

青管赛一等奖团队成员:校团委靳现凯、机械与材料工程学院李旭、建筑与艺术学院崔梦含
我校高度重视青年教职工的成长与发展,将青教赛和青管赛作为教职工队伍建设的重要抓手。为做好有关备赛工作,校工会协同相关部门成立了备赛工作组,积极组织参赛选手全力备赛,邀请专家就参赛方案、现场展示和回顾总结开展多轮多角度全方面的培训,多次修改展示课件,组织选手模拟演练,为青年教师和青年管理干部搭建互学互鉴的交流平台,助力“青教赛”“青管赛”选手全方位打磨课程,做好比赛全流程的组织与服务保障。

学校将以此为契机,进一步按照国家和北京市有关精神和要求服务教职工发展,创新校级青教赛和青管赛赛制,完善工作方案,吸引更多青年教职工参加比赛,以赛促学、以赛促教、以赛促干,不断夯实青年教职工的岗位技能,提升综合职业能力。学校也将进一步积累培养经验,发挥获奖教师和管理干部的示范引领作用,推动青年教职工不断更新教学理念、提高管理水平,不断强化师德师风建设,带动学校青年教职工在助力学校高水平应用型大学建设。
北京高校“青教赛”和“青管赛”是市委教育工委、市教委、市教育工会和教育部全国高校教师网络培训中心联合主办的品牌比赛,分别以“上好一堂课”和“办好一项重点工作”为理念,不断加强教学和管理岗位基本功训练,广泛动员青年教职工参与的多层级比赛,通过综合开展一系列比赛、交流、研讨和社会实践等活动,扩展充实青教赛和青管赛品牌内涵,充分发挥青教赛和青管赛在提高教职工队伍素质方面的积极作用,培养青年教职工爱岗敬业、严谨治学的态度,打造高素质队伍。